县、区经信委(经发局)、开发区经贸局:
根据《铜陵市人民政府办公室关于印发铜陵市中小企业希望工程实施意见的通知》(铜政办〔2013〕34号)文件规定,进一步发挥希望工程企业引领带动作用,市经信委现决定开展铜陵市中小企业希望工程“小巨人”企业考核工作,现将有关事项通知如下:
一、考核对象
考核对象为市经信委《关于公布2017年度希望工程企业调整结果的通知》(铜经信中小企〔2017〕56号)文件中公布的希望工程“小巨人”企业,实行企业自愿申报原则,对考核得分前五名进行奖励。
二、考核内容
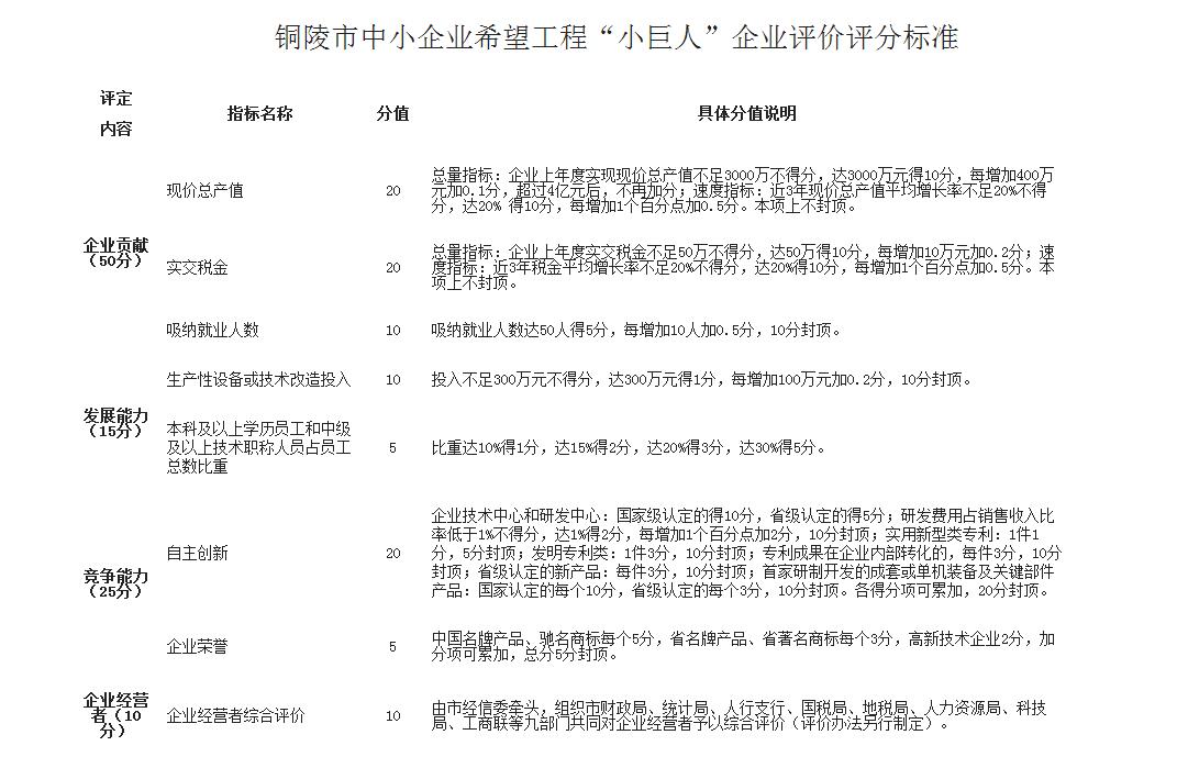
按照《铜陵市中小企业希望工程“小巨人”企业评价评分标准》(附件1)进行评价评分。
三、考核程序
(一)申报。参加考核的希望工程企业,4月17日前将纸质申报资料一式三份(连同电子版)报送至县、区经信委(经发局、经贸局),由县、区经信委(经发局、经贸局)对企业上报的材料真实性进行初步审核后于4月21日前汇总报送至市经信委中小企业局。
考核申报所需资料:
1、中小企业希望工程“小巨人”企业考核申报表(以下简称“申报表”,附件2);
2、2013-2016各年度经审计的财务报表(含研发费用列支);
3、2013-2016各年度企业《中华人民共和国税收完税证明》;
4、2013-2016各年度企业《工业产销总值及主要产品产量》统计报表;
5、2016年12月员工工资表名册;
6、2016年1月1日至12月31日期间的生产性设备或技术改造投入票据;
7、申报表第6栏、第8至15栏中的证明资料;
8、承诺书(附件3)
(二)评分。由市经信委会同市财政局等相关部门组成考核评审专家组,对企业上报的数据进行审核,根据评价评分标准计算出企业的所得分值。
(三)核查。由市经信委牵头,考核评审专家组对得分前五名的企业进行实地核查(得分第六名及以后的企业为备查企业)。核查后,若出现核查企业得分低于备查企业的,则从备查企业中按照分值从高到低依次递补并核查至满额。将核查后企业作为拟奖励企业报市经信委委务会研究确认。
(四)公示。研究确认后的拟奖励企业名单在市经信委网站进行公示,广泛接受社会各界的监督。
(五)奖励。对公示无异议企业按市相关文件规定进行表彰奖励。
(六)监督。为进一步体现考核工作的公开公平公正性,市经信委纪委派员对考核工作进行全过程监督。
四、考核要求
(一)考核企业对申报材料真实性负责。凡企业弄虚作假,虚报、瞒报、谎报相关数据,除取消该企业考核资格外,还将取消该企业2017年度市经信系统内一切有关资金支持的项目申报资格。
(二)各县区经信委(经发局、经贸局)对企业申报的材料真实性初审结果负责,将初审合格的企业汇总上报,市经信委中小局以县区经信委(经发局、经贸局)上报的名单为准。
(三)联系人:丁静,电话:2824876。
附件:1、铜陵市中小企业希望工程“小巨人”企业评价评分标准
2、中小企业希望工程“小巨人”企业考核申报表
3、承诺书
2017年4月6日
抄送:市财政局
附件1:

附件2:
中小企业希望工程“小巨人”企业考核申报表
单位:万元、人、%
1
单位名称
所属县区
2
法人代表
联系人
手 机
3
指标名称
2013年
2014年
2015年
2016年
4
现价总产值
5
实交税金
6
员工人数
其中:本科以上学历及中级以上职称人数
7
生产性设备或技术改造投入万元;
8
企业技术中心和研发中心
国家级 个;省级 个;
9
制定标准
国家标准 项;行业标准项;
10
研发费用占销售收入的比重
省级认定新产品件;
11
专利
实用新型 件;发明 件;专利成果在内部转化 件;
12
首家研制开发的成套或单机装备
及关键部件产品
国家认定 个;
省级认定 个;
13
中国名牌产品 个;
中国驰名商标 个;
14
省名牌产品 个;
省著名商标 个;
15
高新技术企业
是□ 否□
附件3:
承 诺 书
本公司现申报 。现郑重承诺:所有申报资料真实可靠。同意相关政府部门查询验证本公司纳税、社会保险、银行贷款、法定代表人信息和申报项目其它相关信息。
法人(签字)
申报单位(盖章)
年 月 日